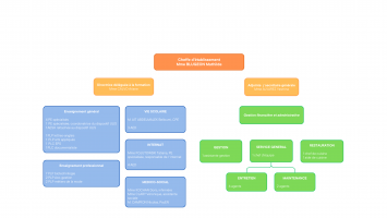
ORGANIGRAMME
Mis à jour le lundi 12 mai 2025
Académie
de Versailles
LEA Françoise Dolto
Lycée d’enseignement adapté
Mis à jour le lundi 12 mai 2025
Partager la page